Instance Verification Kit (IVK)
spin lock @ [27520+38+/linux-3.19-rc1/drivers/target/iscsi/iscsi_target_util.c]
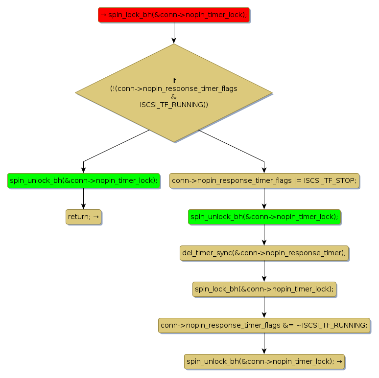
Instance Signature: nopin_timer_lock
|
The Matching Pair Graph:
|
|
Function Name
|
Control Flow Graph (CFG)
|
Events Flow Graph (EFG)
|
Source Correspondence
|
|
iscsit_stop_nopin_response_timer
|
|
|
[27459+32+/linux-3.19-rc1/drivers/target/iscsi/iscsi_target_util.c]
|